MOOG G123-825-001 BUFFER AMPLIFIER
MOOG G123-825-001 BUFFER AMPLIFIER
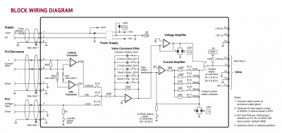
The G123-825 Buffer Amplifier is intended to interface between the output of
standard signal sources, such as a PLC or servo amplifier, and a Moog servo
proportional valve. It accepts three types of signal input and can output most
of the Moog servoproportional valve signals. It has a single pole active filter
to remove noise from the input signal.
PLC ±10 V and 4-20 mA inputs:
The G123-825 interfaces between standard PLC analog output signals of ±10 V
and 4-20 mA on the input side and the Moog valve on the output side. This solves
the compatibility problem between these signals and the valve requirement.
Mechanical feedback (mfb) valve input:
The G123-825 interfaces between the current output of a servo amplifier, on one
side, and a Moog valve on the other. This enables old mfb valves to be replaced by
modern electrical feedback (efb) valves, without changing the servo amplifier.
The buffer amplifier takes the existing servo amplifier output and converts it
to an efb compatible signal.
Input filter:
The G123-825 has a filter to remove noise from the input signal. The filter time
constant is switch selectable. The switch selections sum, so a large variety of time
constants is available.
Outputs:
The output signals are switch selectable. They are:
4 to 20 mA fixed. Suitable for efb valves
0 to ±10 V fixed. Suitable for efb valves
0 to ±5 to ±100 mA switch selectable. Suitable for mfb valves.
Suitable for efb valves when set to ±10 mA
The output current selector switches can have more than one selected,
so the selected values sum. For example, selecting 30 and 50 mA together
gives a full scale output of ±80 mA.
The buffer amplifier is housed in a compact DIN rail housing and requires
a 24 VDC supply. Front panel test points and valve drive LEDs facilitate
commissioning and trouble shooting
ADVANTAGES
Switch selectable input signals
Switch selectable outputs signals
to suit most Moog valves
Switch selectable input filter
Vv and Iv LED valve drive indicators
Valve drive signal test point
Compact DIN rail mounting
24 VDC supply
CE marked

G123-825-001